Current Distribution Cases and Choosing the Right Interface to Model an Electrochemical Cell
COMSOL Multiphysics has many built-in physics interfaces aimed at specific applications. In many generic cases, however, the modeler has to make some basic assumptions about his system before starting to build his model.
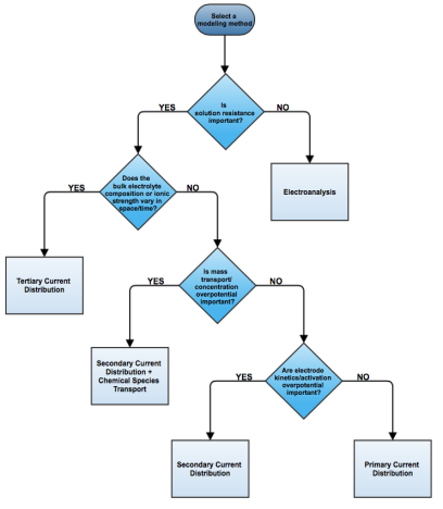
Under the assumption of a linear relation of current density to electric field, Ohm’s law is obeyed for the electrolyte current. This is the assumption of primary current distribution, where one also assumes infinitely fast electrodes kinetics, resulting in negligible potential drops over the electrode-electrolyte interfaces. If the electrode reaction kinetics proceed at a finite rate, then the system has a secondary current distribution. In cases where more advanced nonlinear charge conservation equations and concentration-dependent electrode polarization are required, the system is described as obeying tertiary current distribution.
In some applications, especially within the field of electroanalysis, the potential gradients in the electrolyte are so small that the spatial distribution of current in the electrolyte is not solved for. Such models are instead centered around the interplay of electrode kinetics and transport (by diffusion) of the reacting species in the vicinity of the electrode.
A rule-of-thumb flowchart for selecting a proper current distribution interface for a model is shown below. The recommendations here are indicative and the modeler may sometimes want to deviate from the suggested route; in particular, simpler descriptions are recommended at an earlier stage of model development. In the following sections we explain some of the theory behind this flowchart with regards to the description of the electrolyte charge transport and electrode reactions.